Merit List 2025-26
Digital Library
E-Samarth Admission Portal
RTI
Contact Us
Online Portal
Staff Login
About
About College
Mission and Vision
Image Gallery
Video Gallery
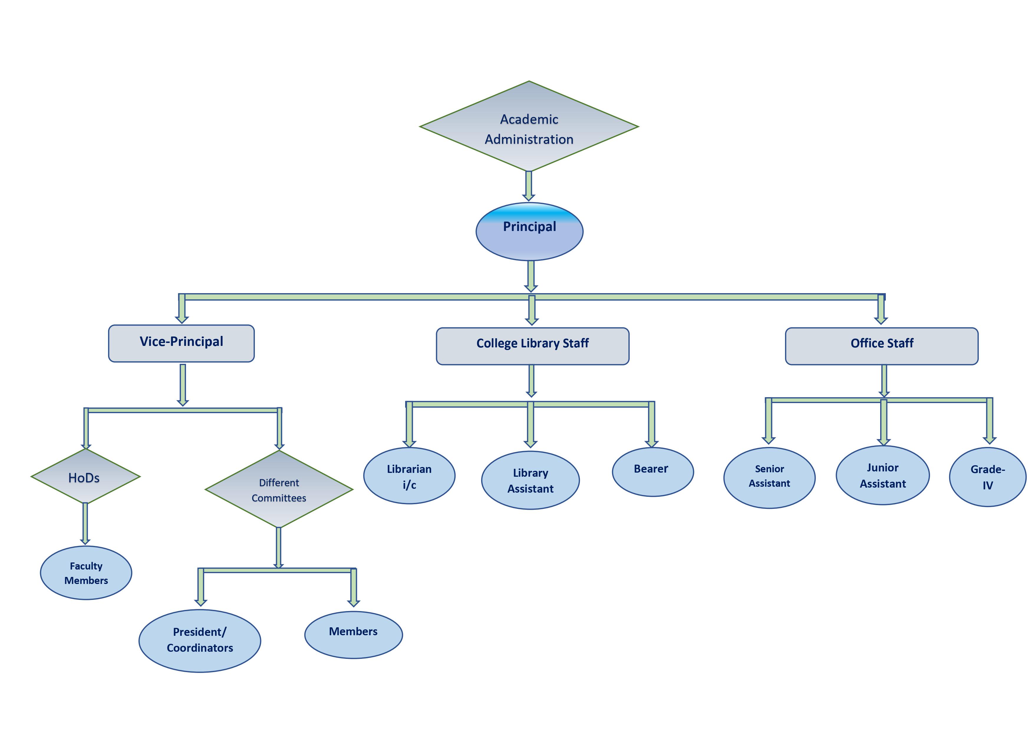
Administration
Administrative Flow Chart
Principal
Governing Body
Academic
Departments
Courses
Admission
Examination
Academic Activities
Academic Calendar
Class Routine
Prospectus
NIRF
Cross Cutting Issues
Programme & Course Outcome
Facilities
Cells & Committees
Students Zone
Sports & cultural activities/ student activities
Scholarship
Alumni
Union body
General rule
FAQ
Extension Activity
Awards & Recognition
Community Service
Outreach Programmes
Staff
Teaching Staff
Library Staff
Non Teaching Staff
Feedback
Students
Parents
Alumni
Library
NAAC
IQAC
Contact Us
×
Behali Degree College, Borgang, Biswanath
[email protected]
Office: +918822026760
College Hours: 09.00 AM – 03.45 PM
Office Hours : 10.00 AM – 04.00 PM
Administrative Flow Chart
Powered By
S.S. Technologies